对于备战2026年福建专升本的考生而言,2025年总体扩招已成定局! 这无疑是鼓舞人心的信号,意味着更多的升学机会。
但“扩招“二字背后,隐藏着哪些关键信息?哪些专业机会更大?竞争格局会发生怎样的变化?今天,我们用数据说话,为您深度解析2025年福建专升本考情,助您在备考路上精准发力,抢占先机!
25福建专升本考情分析
25福建专升本省切线变化
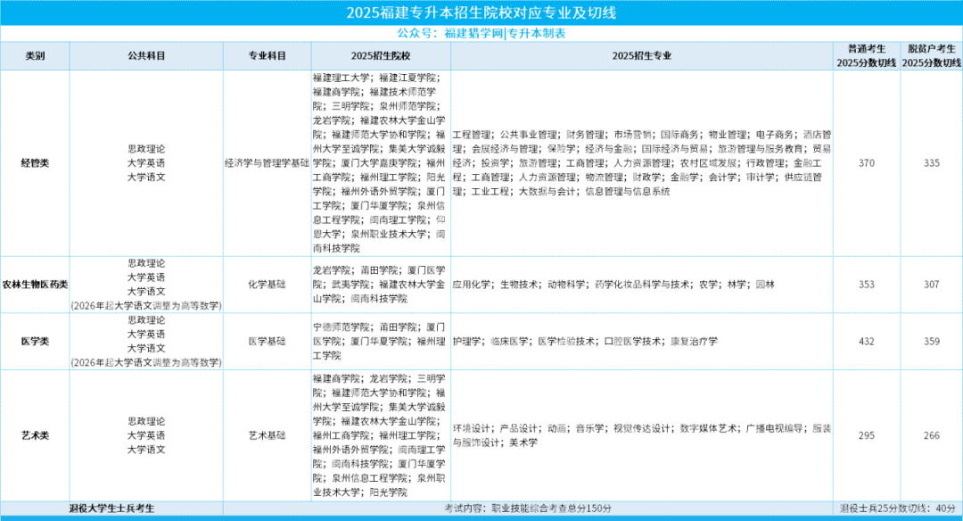
福建专升本8个大类2025年普通考生省控线共有6个大类上涨,分别是文史哲法类、教育类、理工理工2、医学类、经管类。2个大类下降,分别是农林生物医学类和艺术类。

经管类分数上涨最多,由2024年的342分涨至370分,上涨28分,近三年分数持续上涨且涨幅都是最高。
艺术类分数下降最多,由2024年的315分涨至295分,下降20分,近两年分数持续降低,近三年来首次跌至300分以下。
25福建专升本普通考生录取率
福建专升本8个大类2025年普通考生录取率共有6个大类上涨降,分别是文史哲法类、教育类、理工2、农林生物医药类、医学类、艺术类。2个大类下降,分别是理工1类和经管类。

总体普通考生录取率由34.19%升至38.24%,上涨4.05%
其中教育类录取率上涨最多,由6.6%升至17.2%,上涨10.6%。
经管类下降最多,由32.37%降至28.73%,下降3.64%。
各类别本科招生院校


2025年福建专升本的扩招,为无数奋斗的学子打开了一扇更宽阔的大门。然而,门后的道路仍需一步一个脚印去丈量。希望本篇数据分析能为您拨开迷雾,看清前路。机会,永远青睐有准备的头脑。现在,行动起来吧!

官方企业微信
官方微信公众号